
经济观察网 记者 姜鑫 保险行业又出现新面孔。
9月15日,国家金融监管总局官网发布了同意海港人寿保险股份有限公司(下称“海港人寿”)及其分支机构开业的批文。同时,深圳监管局发文同意海港人寿整体受让恒大人寿保险有限公司保险业务及相应的资产、负债。
这也是继中汇人寿、瑞众人寿之后,年内成立的第三家新公司以承接原有保险公司主体。
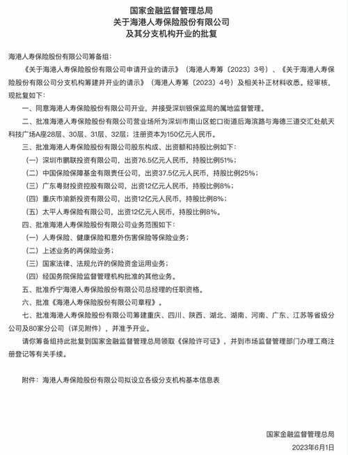
根据批复文件显示,海港人寿注册资本150亿元,营业场所为深圳市南山区蛇口街道后海滨路与海德三道交汇处航天科技广场A座28层、30层、31层、32层,股东构成则同样为保险保障基金与国有企业相结合的形式。具体来看,深圳市鹏联投资有限公司出资76.5亿元人民币,持股比例51%;中国保险保障基金有限责任公司出资37.5亿元人民币,持股比例25%;广东粤财投资控股有限公司、重庆市渝新投资有限公司以及太平人寿保险有限公司各出资12亿元人民币,持股比例8%。
资料显示,深圳市鹏联投资有限公司成立于2023年3月,大股东是深圳市投控联投有限公司,注册资本金10亿元。

重庆市渝新投资有限公司同样成立于2023年3月,大股东为重庆市地产集团,重庆市地产集团正是恒大人寿前身——原中新大东方人寿的中方股东。
海港人寿的新任总经理也在监管批文中落定,原太平人寿合规负责人、首席风险官乔宁出任公司首任总经理。
资料显示,乔宁在太平人寿先后担任邯郸中心支公司总经理,河北分公司业务总监、助理总经理、副总经理、副总经理(主持工作)、总经理,以及江苏分公司总经理,总公司银行保险部总经理、太平人寿市场总监、太平人寿新闻发言人、山东分公司总经理,以及总公司合规负责人、首席风险官等职务。
提及恒大人寿,市场可能并不陌生。在资本市场的标志事件“宝万之争”中,除前海人寿、安邦旗下险企外,恒大人寿亦是其中的重要参与方。不过,最终在宝万之争的尾声阶段,恒大人寿接到监管罚单——由于存在违规运用保险资金的行为,限制恒大人寿股票投资业务一年,并给予两位责任人行业禁入5年和3年的严厉处罚。
作为资产驱动负债模式的受益者之一,恒大人寿亦是万能险时代的一匹黑马,在恒大集团入住恒大人寿的第二年(2015年),公司的资产规模仅为200亿元,而两年后资产规模便突破了千亿。
据恒大人寿2020年年报数据显示,截至2020年年底,其总资产已经超过了2400亿元。

2021年三季度,受股东恒大集团影响,恒大人寿便不再披露偿付能力报告等信息。
与天安人寿、华夏人寿不同,恒大人寿并未经历过托管阶段,但其最终处置,与前两家并没有太大差异。
值得注意的是,国家金融监管总局批复了海港人寿重庆、四川、陕西、湖北、湖南、河南、广东、江苏等省级分公司及80家分公司的开业。
告别地产主政时代,海港人寿将如何前行,记者将持续保持关注。










